DPU-Aggregatzustände
Erscheinungsbild

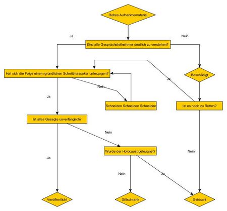
Eine Folge des DAS PODCAST UFO kann vier Aggregatzustände annehmen.
Veröffentlicht
Frei öffentlich zugängliche Folgen, die jedoch in fast allen Fällen durch ein heilloses Schnittmassaker gejagt wurden. siehe Folgen
Im Giftschrank
Folgen, die aus verschiedenen Gründen nicht veröffentlicht werden können oder dürfen. Jedoch wurden sie nicht gelöscht. siehe Giftschrank
Gelöscht
Die Begriffe „Giftschrank“ und „gelöscht“ werden im DAS PODCAST UFO oft kongruent genutzt, dies erschwert oft die Bestimmung des Aggregatzustandes einer Folge. Ein Beispiel dafür wäre die "Du-weißt-schon"-Folge. Im Gegensatz zu den im Giftschrank befindlichen Folgen wurden die gelöschten Folgen meist unabsichtlich nicht ausgestrahlt.
Beschädigt
- Eine mit Nils Bomhoff aufgenommene Folge konnte nicht veröffentlicht werden, da Stefan seine Tonspur unwiederbringlich löschte.
- Eine Folge zwischen UFO047 2016 und UFO048 Minga gilt als beschädigt, da Florentins Tonspur sehr leise war, weil er sein Mikrofon falschherum hielt. Tom, der Tonmann von btf, konnte die Folge nicht retten.